年报倒计时四川美丰高层更迭,掌舵约7年董事长离任!公司2025年预亏近亿元,谁将临危受命扭转颓势?

2026-04-06 01:37:20

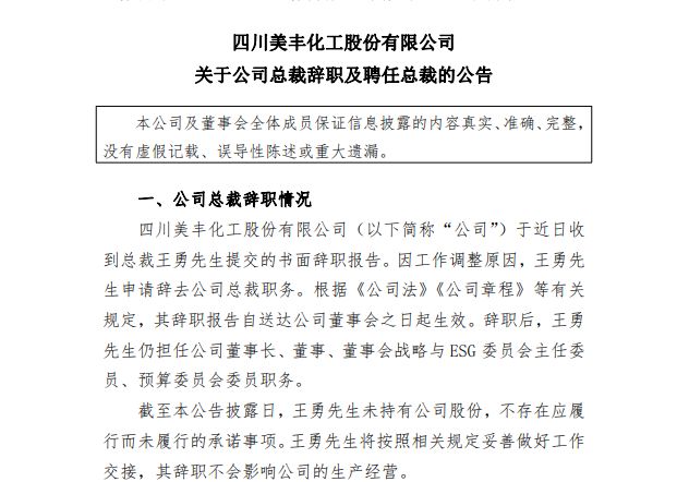
距离2025年年报披露不足一个月,四川美丰化工股份有限公司(000731.SZ,以下简称“四川美丰”)突现高层变动。公司4月3日晚间公告,董事长王勇因工作变动辞去全部职务,彻底退出公司。

不过,四川美丰去年业绩遇困,预计2025年度净利润亏损9800万元至1.29亿元,同比由盈转亏,降幅136.06%至147.47%。

随着王勇离任,总裁王亮获提名非独立董事,董事王霜暂代董事长职责,新掌舵人尚未出炉,不知何人能带领公司走出亏损泥沼。

董事长辞职,掌舵公司约7年

在2025年年报披露进入倒计时之际,四川美丰宣布董事长辞职,引发市场关注。

4月3日晚间,四川美丰连发多份公告披露,公司董事长王勇因工作变动辞去董事、董事长及董事会专门委员会相关职务,且不再担任公司任何职务。此时距离公司预约的2025年年报披露时间(2026年4月28日),已不到一个月。

class="imgswarp">四川美丰公告

然而仅隔数月,王勇选择退出公司。

根据公司公告,王勇于近期提交书面辞职报告,辞去包括董事、董事长在内的全部职务。其原定任期至2028年6月25日。

公司董事会对其任职期间的贡献表示了感谢,称其“勤勉尽责、恪尽职守”。

据公司公告,王勇,1969年生,大学本科,高级政工师。曾在中石化西南石油局系统内担任多个管理职务,自四川美丰第九届董事会起担任董事长,至辞职时已有约7年董事长任职经历。4月3日下午,《每日经济新闻》记者致电四川美丰公开电话,欲了解为何在年报披露前辞职。对方工作人员表示,只是知道其因工作变动辞职。

2022年是公司业绩高光时刻

王勇担任四川美丰董事长期间,2020年至2022年是公司业绩的高光时刻。2020年归母净利润为1.04亿元,2021年飙升至5.69亿元,2022年进一步达到6.22亿元,创下公司近年来的利润纪录。2022年扣非净利润亦达到5.75亿元。

但在2023年和2024年,公司净利润连续两年大幅下滑。数据显示,2023年归母净利润为3.83亿元,同比下降38.50%;2024年为2.72亿元,同比下降28.97%。扣非净利润同样呈现加速下滑趋势,2024年降至2.02亿元,同比减少35.65%。

营收方面则表现出一定韧性。2024年公司营业总收入为45.54亿元,同比增长9.10%,结束了2023年的下滑态势,但利润端的修复尚不明显。

公司去年半年报亦坦承面临多重风险,包括安全环保风险、主营产品价格波动风险、成本上涨风险以及天然气供应不均衡风险。其中特别提到,在化肥用量零增长乃至负增长的政策环境下,传统化肥增量需求有限,尿素、复合肥等主营产品价格存在较大波动风险。

从产业布局来看,公司近年来已从单一农用尿素延伸至车用尿素、三聚氰胺、硝酸铵、LNG、油田化学剂、高分子功能性膜材料及现代农业等六大产业,试图通过多元化对冲周期性波动。但从盈利表现来看,转型成效尚需时间验证。

随着王勇的彻底退出,四川美丰的管理层调整也同步展开。

2026年4月3日,公司召开第十一届董事会第七次(临时)会议,审议通过了选举王亮为第十一届董事会非独立董事候选人的议案。该提名已通过董事会提名委员会审查,尚需提交股东会审议通过。任期自股东会审议通过之日起至本届董事会届满之日止。

王亮,1975年生,工程硕士,高级经济师。其职业生涯主要集中在中石化西南油气分公司体系内,历任物资供应中心经理、党委副书记、党委书记等职。目前,王亮担任四川美丰总裁。

与此同时,由于新任董事长的选举尚需法定程序,为保证公司规范运作,董事会推举董事王霜女士代行董事长及法定代表人职责,并授权其代表公司签署相关文件。代理期限自本次董事会审议通过之日起,至新任董事长选举产生之日止。

王霜的临时接棒,意味着在王亮完成董事任职程序之前,她将承担起公司治理中的关键角色。

新任总裁王亮能否带领公司走出周期低谷,王霜在过渡期内如何稳定治理预期,将是市场接下来关注的焦点。